云南省人民政府办公厅
云政办函〔2026〕7号
云南省人民政府办公厅关于印发
《云南省产业园区发展行动方案》的通知
各州(市)人民政府,省直有关部门:
《云南省产业园区发展行动方案》已经省人民政府同意,现印发给你们,请认真组织实施。
云南省人民政府办公厅
2026年1月22日
(此件公开发布)
云南省产业园区发展行动方案
为深入贯彻习近平总书记考察云南重要讲话精神,加快推动园区产业转型升级,持续提升园区效益和质量,制定本方案。
到2028年,全省园区产业集聚效应凸显、产业结构更加优化,园区主导产业更加突出、形成若干特色产业集群,在经济规模、产业结构、经营主体培育等方面实现全面提升,基本建成特色鲜明、优势突出、竞争力强的园区现代化产业体系,成为推动全省经济高质量发展的核心引擎。2026—2028年,全省园区规上工业总产值年均增长7%左右,规上工业企业年均新增600家。
一、主要任务
(一)聚焦重点优势产业,推动园区转型升级
落实国家主体功能区战略,依托资源禀赋、区位条件等独特优势,推动产业向重点园区集聚。以科技创新为引领做强做优做大资源型产业,积极发展战略性新兴产业和未来产业。运用数智技术、绿色技术改造提升传统产业,以产业转型发展促进园区转型升级。到2028年,力争全省有色金属产业产值突破6000亿元,其中稀贵金属产业产值突破1800亿元;新能源电池和磷产业成为新的千亿级产业。
1.以铝、铜为主的有色金属精深加工产业。实施有色金属产业延链补链强链专项行动,大力发展再生铝、铝基和铜基新材料及终端产品,大幅提高铝、铜加工转化率,促进再生铝、铜与下游加工产业融合发展,打造国家战略性有色金属产业基地。
2.以铟、锗、铂为主的稀贵金属新材料产业。实施稀贵金属产业做大做强专项行动,在材料环节形成一批具备优势竞争力的先导性产品,带动资源综合利用、精深加工、元器件生产等集聚发展,高质量建设滇中稀贵金属国家先进制造业集群,打造全国重要的稀贵金属产业基地。
3.高效高值利用磷资源的新能源电池和精细磷化工产业。落实磷资源高效高值利用实施方案,加快构建磷化工现代化产业体系,大力发展精细磷化工产品,争创国家级绿色磷化工先进制造业集群;利用好磷资源,推进优势资源整合,延伸新能源电池产业链,推动磷酸铁锂正极材料降本增效工作,建设全国新能源电池产业重要基地。
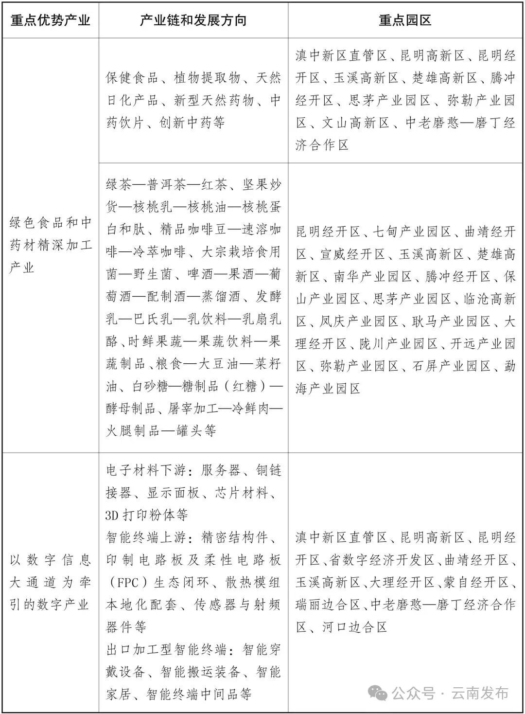
4.绿色食品和中药材精深加工产业。实施绿色食品和中药材精深加工产业高质量发展专项行动,大力发展以高原特色农产品为主要原料的绿色食品,重点发展植物提取物、功能化妆品和药食同源健康产品,加快中成药大品种培育和二次开发,积极发展中药饮片、创新中药和新型天然药物,支持滇中地区打造生物医药战略性新兴产业集群。
5.以数字信息大通道为牵引的数字产业。制定加强数字信息大通道建设推动数字产业高质量发展实施方案。加快建设昆明国际通信业务出入口局,充分发挥产业牵引作用。创新“绿电+智算”发展路径,积极争取打造区域算力枢纽。发展以智能终端、服务器、显示面板、智能穿戴为重点的电子信息制造业。
(二)聚焦实体企业,推动园区发展壮大
6.加力培育规上工业企业。鼓励新建和经批准实施的易地搬迁制造业项目向园区集聚。制定年度新建投产纳规项目清单和“小升规”企业清单,建立规上工业企业分级培育机制,针对不同企业实施精准帮扶指导。强化新建项目服务保障,确保新建项目及时竣工投产达效、尽早纳规入统。强化跟踪评价和工作调度,建立新增规上工业企业季度通报制度,制定规上工业企业培育激励政策。完善困难企业预警分析、全程帮扶工作机制,稳定企业生产。
7.打造专精特新培育高地。实施专精特新企业倍增三年行动计划,围绕国家级专精特新“小巨人”企业培育重点领域和认定标准,靶向确定目标企业,建立专精特新企业梯度培育种子库,强化助企服务和精准帮扶,大力培育高新技术企业、创新型中小企业、专精特新中小企业等。围绕潜力企业和特色优质企业,充实后备企业力量,推动种子企业向专精特新“小巨人”企业加速跃升。
8.构建多层次产业科技创新平台。修订省级孵化器管理办法,推动建设一批省级制造业创新中心、产业创新中心和技术创新中心、中试基地、概念验证中心,集聚一批新型研发机构。充分发挥高等院校、科研机构的学科溢出效应和实验室平台优势,促进“园区、城区、校区”联动。发挥企业创新主体作用,鼓励园区行业龙头企业牵头组建创新联合体,开展关键核心技术攻关。
(三)聚焦产业链升级,培育壮大园区产业集群
9.做大千亿级产业集群。针对综合水平质效高的园区,以有竞争力的企业为引领,优化主导产业链关键环节布局,做强产业链、做优产业生态,提升产业集群发展水平和能级,创建国家级先进制造业集群。到2028年,千亿级产业集群达3个。
10.做强百亿级产业集群。针对成长性好的园区,积极发展产业链上下游企业和生产配套服务机构,构建“龙头企业引领、中小企业共生”发展体系,推动产业集群规模扩张和竞争力提升,探索省级科技成果转化向重点园区集聚。到2028年,百亿级产业集群达25个。
11.做优特色产业集群。针对产业特色鲜明的园区,按照特色化、专业化发展路径,培育一批特色突出、在细分领域具有影响力的产业集群。到2028年,国家级中小企业特色产业集群达8个以上。
(四)聚焦绿色和数字化转型,推动园区提质发展
12.开展园区污染治理。有序推进环保督察反馈问题整改,全面排查园区环境管理不到位问题,针对发现问题制定“一园一策”整改方案,全面推进整改落实工作。统筹使用省预算内资金、超长期特别国债、中央生态环境专项资金等,推进园区水、大气、固体废物等污染治理,提高环保治理效能。落实工业水效提升行动计划要求,加强园区和企业内部用水管理,提升用水效率。到2027年,全省园区污水得到有效收集和处理,排放稳定达标。
13.创新绿色低碳发展。推动园区清洁能源开发利用和节能技术改造,推动先进技术和工艺突破,重点推动绿色铝、硅、新能源电池等产业全链条节能降碳。制定省级零碳园区建设方案,完善园区能源和碳排放统计核算体系,建立能碳管理平台,实现能源消耗和碳排放的动态监测、分析和管理。加强绿色电力证书管理,支持绿色资源助力产业和园区发展。着力构建园区绿色低碳物流体系,有效降低企业物流成本。争创1—2家国家级零碳园区。
14.推进数字化转型。以数字技术与园区发展深度融合为主线,对照高标准数字园区评价指标体系,优化园区数字化基础设施,推进园区内企业、产业链数字化转型,提升园区数字化服务和管理能力,形成一批数智赋能园区发展的典型模式。
二、组织实施
(五)抓实重大项目建设
15.做好项目谋划。抢抓国家扩大有效投资的政策机遇,积极做好项目谋划,持续完善项目储备库,精准对接中央预算内投资、超长期特别国债、设备更新再贷款、中央引导地方科技发展等中央资金投向,扎实做好前期工作,加大资金争取力度,加力推动工业领域设备更新和数字化改造,切实把政策支持变成具体项目。
16.强化服务保障。充分发挥工业经济运行工作专班和省、州(市)联动的重点企业包保服务工作机制作用,按照“项目化、清单化、具体化”要求,全口径抓实项目全周期服务,持续强化土地、能耗、环评等要素保障,推动招商项目落地开工、新建项目加快建设、在建项目纳统入库、停缓建项目复工重启。建立健全重点产业培育协同机制,省直有关部门与州(市)同频共振、同题共答、同责共担,联动州(市)、园区及链主企业共同发力。
(六)加力精准招商与跨区域协作
17.加强联动招商。强化全省“一盘棋”统筹招商,聚焦重点优势产业,谋划推动一批标志性和牵引性的重大招商引资项目。省直有关部门做好政策指引和支持,指导州(市)、园区精准开展招商引资工作。优化提升营商环境,对招商引资项目实行跟踪服务,提高招商引资项目落地率。
18.深化园区合作。以“2+3+N”园区为核心,提升昆明、曲靖园区产业转移承接能力,加快瑞丽、磨憨、河口沿边产业园区及其他边境州(市)园区建设,吸引更多先进制造业和生产性服务业项目落地。落实利益共享机制,做深做实沪滇“16+16”园区共建合作,鼓励和支持园区通过合作共建、联合招商、“飞地”协作、结对帮扶、引进运营公司等形式深化协作。
(七)提升园区市场化运营能力
19.推动市场化改革。积极探索“小管委会+大公司”等模式,强化园区运营公司开发建设、运营服务、招商引资、项目管理、土地储备等功能。鼓励金融机构为园区量身定制金融产品,支持符合条件的园区企业上市、挂牌和发行债券融资,支持有条件的园区设立产业基金、创业投资基金。规范实施政府和社会资本合作,支持民间资本参与园区环保、能源、新型基础设施等项目建设。用好省级先进制造业股权投资母基金,通过“子基金+直投”的运作方式,引导撬动社会资本集中投向重点产业项目。
20.推进产融合作。在全省园区中推广应用省融信服平台,鼓励银行加强内部金融数据与平台信用信息的有机结合,支持金融特派员进驻产业园区,进一步完善“政银企”融资服务对接机制,常态化组织开展融资对接活动。探索建立优质企业融资服务机制,加大对园区优质企业在信用评级、贷款准入、贷款授信、担保方式、还款方式、利率和担保费率等方面的综合服务保障力度,支持符合条件的企业开展知识产权投融资等,促进金融资源精准对接,降低企业融资成本。
附件:5个重点优势产业布局园区
附件
5个重点优势产业布局园区

资料:“云南省人民政府”微信公众号编辑:郭晨泽